凤鸣阿宝
  • 首页
  • 汽车资讯
  • 电车维修
  • 二手车
  • 新能源
首页 汽车资讯
  • 【奔驰slk200最新价格,奔驰slk200价格多少钱】

    【奔驰slk200最新价格,奔驰slk200价格多少钱】

    汽车资讯 •2026-01-29

    综上所述,奔驰小跑SLK200的市场价格根据多种因素而有所变动,通常在40至60万元人民币之间。选择正规渠道、合理配置,并考虑二手车选项,将有助于消费者找到心...

  • 奔驰各款车的价格 奔驰各款车的价格对比

    奔驰各款车的价格 奔驰各款车的价格对比

    汽车资讯 •2026-01-29

    A级:A级是奔驰品牌中最入门的车型,价格20万出头,适合预算有限但又想体验奔驰品牌的消费者。SUV系列:GLS:作为全尺寸SUV,GLS在SUV车型中占据领先...

  • 本田雅阁价格 二手本田雅阁价格

    本田雅阁价格 二手本田雅阁价格

    汽车资讯 •2026-01-29

    1、025款广本雅阁落地价因配置和地区优惠差异,大致在16万-5万元区间,具体需结合车型、终端优惠及当地政策计算。2、025款广本雅阁落地价因地区、配置及促销...

  • 宝马迷你suv车型图片,宝马迷你系列车型价格及图片

    宝马迷你suv车型图片,宝马迷你系列车型价格及图片

    汽车资讯 •2026-01-29

    1、宝马mini的one系列有三门版和五门版之分。宝马mini共分几个系列(本文图)。MINI共推出三个排量,分别是2T、5T和0T,每个排量对应两款车型,以...

  • 【天籁第一代到第七代,上一代天籁是第几代】

    【天籁第一代到第七代,上一代天籁是第几代】

    汽车资讯 •2026-01-29

    1、日产天籁历代车型故事可以概括为以下几个阶段:第一代天籁(19881994): 名称:以Grace(Cefiro)命名,是天籁的前身。 设计特点:扁平宽大的...

  • 日本车品牌前十名,日本车品牌前十名有哪些

    日本车品牌前十名,日本车品牌前十名有哪些

    汽车资讯 •2026-01-29

    铃木公司(SUZUKI):成立于1920年,自1952年起涉足摩托车和汽车生产,以微型汽车为主,是中国市场早期进入的日本汽车品牌之一。 马自达汽车有限公司(M...

  • 手缝方向盘套视频教程/手缝方向盘套视频教程206

    手缝方向盘套视频教程/手缝方向盘套视频教程206

    汽车资讯 •2026-01-29

    大众菠萝(Polo)方向盘缝制皮套的步骤如下:准备工具需提前备齐小剪子、内饰清洁剂、小刷子、小毛巾及适配的新方向盘套。工具需保持清洁,避免划伤方向盘表面。拆除...

  • 汽车之家奥迪q5论坛,奥迪q5 之家

    汽车之家奥迪q5论坛,奥迪q5 之家

    汽车资讯 •2026-01-29

    大家好,我是2020款奥迪Q5L 45 TFSI 尊享豪华运动型的车主,我当时入手这款车的时候也是考虑了很久,因为自己目前是在一家私企当高管,月薪大概1500...

  • 英菲尼迪q60s报价/英菲尼迪q60图片及报价

    英菲尼迪q60s报价/英菲尼迪q60图片及报价

    汽车资讯 •2026-01-29

    英菲尼迪Q60S使用了7升V型6缸自然吸气引擎。英菲尼迪Q60和Q60S的区别主要包括以下几点:车型定位:虽然两者都属于英菲尼迪的Q60系列,但Q60S往往被...

  • 怎么算 怎么算平方

    怎么算 怎么算平方

    汽车资讯 •2026-01-29

    任意一天日干支的巧算法主要通过日干支公式来计算,即:日干支序数=年数+月数+日期。如果和大于60,则需减60;若计算的是1月或2月,则使用上一年的年数。此外,...

  • 【五菱荣光v七座报价及图片,五菱荣光七座车报价】

    【五菱荣光v七座报价及图片,五菱荣光七座车报价】

    汽车资讯 •2026-01-29

    中兴威虎下乡版国六柴油车型已正式上市,售价区间为98万-08万元,共推出6款车型。以下是详细信息:动力系统搭载5T涡轮增压柴油发动机,最大功率110kW,峰值...

  • 霸道新款2023款报价及图片 霸道新款2023款报价及图片大全

    霸道新款2023款报价及图片 霸道新款2023款报价及图片大全

    汽车资讯 •2026-01-29

    00多万的霸道可能是丰田普拉多(Toyota Prado)的高配版本或者选装了更多豪华配置的车型。车型识别:丰田普拉多在中国市场被俗称为“霸道”,是一款以越野...

  • 北京外地车牌限行规定,2025年进京证新规

    北京外地车牌限行规定,2025年进京证新规

    汽车资讯 •2026-01-29

    1、025年外地车牌进京新政策主要包括以下几点:限行时间:外地车牌车辆在工作日的早晚高峰时段禁止进入北京市五环路以内的道路。限行区域:在五环路以内的所有道路和...

  • 牧马人两门版二手,牧马人多少钱二手

    牧马人两门版二手,牧马人多少钱二手

    汽车资讯 •2026-01-29

    这台老款的牧马人罗宾汉采用了一台6升的6缸发动机,搭配的是一台5速的自动变速箱,配合分动箱可以实现4倍的扭矩放大。不过新老款的牧马人都有一个致命的问题,就是发...

  • 汽车的原理和结构图解(汽车的原理与构造)

    汽车的原理和结构图解(汽车的原理与构造)

    汽车资讯 •2026-01-29

    多亏了这种行星齿轮机构,让我们的轮胎损耗减少许多,不过也不可避免纯在一些缺陷,比如因剧烈驾驶导致一侧车轮发生离地时,因等扭矩作用,发动机的全部动力将会传递到打...

  • 汽车电瓶用了6年了该不该换,汽车电瓶用了6年了该不该换?

    汽车电瓶用了6年了该不该换,汽车电瓶用了6年了该不该换?

    汽车资讯 •2026-01-29

    汽车电瓶的正常使用寿命通常在2到6年,但部分电瓶若保养得当且性能良好,使用六七年仍可能正常工作。具体能否继续使用,需结合以下因素综合判断: 日常使用与保养情况...

  • 【宝来是上海大众还是一汽大众,大众宝来一汽还是上汽】

    【宝来是上海大众还是一汽大众,大众宝来一汽还是上汽】

    汽车资讯 •2026-01-29

    宝来是一汽-大众生产的紧凑型轿车,属于一汽与大众的合资车型,与上汽大众无直接关联。品牌归属与生产企业 合资背景:宝来(Bora)是德国大众汽车集团与中国第一汽...

  • 空气滤芯多少钱一个,沃尔沃空气滤芯多少钱一个

    空气滤芯多少钱一个,沃尔沃空气滤芯多少钱一个

    汽车资讯 •2026-01-29

    路虎4S店发现五的空气滤芯更换总费用通常在100元至300元之间,具体价格受滤芯品质和手工费影响。 普通空气滤芯价格范围普通空气滤芯在市场上的价格通常为30元...

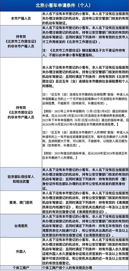
  • 北京申请小客车摇号 北京申请小客车摇号申请时间

    北京申请小客车摇号 北京申请小客车摇号申请时间

    汽车资讯 •2026-01-29

    本市户籍人员:拥有北京户口或持有北京工作居住证的人员,只需持有驾驶证即可申请。外地户籍人员:需同时满足以下条件:持有北京居住证:可通过业主协助办理,或自行前往...

  • 雪佛兰迈锐宝是b级车吗,雪佛兰迈锐宝属于什么等级

    雪佛兰迈锐宝是b级车吗,雪佛兰迈锐宝属于什么等级

    汽车资讯 •2026-01-29

    价格优势与产品力分析价格突破性:2023款迈锐宝XL起售价降至36万,较官方指导价(159万)降幅超40%,直接切入国产A级车价格区间,形成“降维打击”。尺寸...

  • 【比亚迪速锐的优缺点,比亚迪速锐的优缺点分析】

    【比亚迪速锐的优缺点,比亚迪速锐的优缺点分析】

    汽车资讯 •2026-01-29

    1、比亚迪速锐比L3更好。比亚迪速锐的优势: 技术先进:比亚迪速锐采用了先进的汽车技术,可能包括更高效的发动机、先进的驾驶辅助系统等,确保驾驶的平顺性和安全性...

  • 现代朗动新车多少钱一辆 请问现代朗动汽车多少钱

    现代朗动新车多少钱一辆 请问现代朗动汽车多少钱

    汽车资讯 •2026-01-29

    成都地区朗动手尊的落地价格,新车大约在96,000元人民币左右,二手车通常在60,000元至70,000元人民币之间。以下是具体分析:新车价格:由于朗动已停产...

  • 悍马运兵车/悍马车视频

    悍马运兵车/悍马车视频

    汽车资讯 •2026-01-29

    1、在上面所说的多种型号中,除了野战救护车(软硬顶)、运输车(运兵车)、牵引车以外,其余各型号悍马的后备箱几乎都是倾斜的。后备箱设计成倾斜的,原因多数是为了增...

  • 标致308时间怎么调整 标致308时间怎么调整方向盘

    标致308时间怎么调整 标致308时间怎么调整方向盘

    汽车资讯 •2026-01-29

    1、调整日期和时间:在显示控制界面中,选择显示屏设置菜单下的日期和时间选项。依次设置年(Year)、月(MONTH)、日(DAY)、小时(HOUR)、分钟(M...

  • 首页
  • 上一页
  • 14
  • 15
  • 16
  • 下一页
  • 尾页

最近发表

  • tiida东风日产报价,tiida东风日产什么车多少钱
  • 奥迪q8多少钱一台/奥迪q8什么价钱
  • 油耗计算器下载(油耗计算器公式百度知道)
  • 【兰博基尼报价表,兰博基尼车辆价格】
  • 一吨柴油等于多少升怎么算,一吨柴油等于多少升相当于多少升
  • 11款海马王子质量好吗,11年海马王子
  • 大众甲壳虫停产 大众甲壳虫2025款落地价
  • 07年的乐风能买吗/07款乐风二手车价格
  • 07年的丰田锐志能卖多少钱 07年的丰田锐志能卖多少钱一辆
  • 2022款轩逸油电混合(东风日产轩逸油电混合)

热门文章

  • 本田思域2023新款价格官网 本田思域2021官方报价2026-01-31
  • 大众甲壳虫汽车图片(大众甲壳虫汽车图片 报价)2026-01-31
  • 丰田新款suv6座,丰田六座mpv最新款2026-01-31
  • 凯迪拉克7座suv 凯迪拉克7座suv全部车型2026-01-31
  • 【拓者设计吧官网,拓者设计吧官网 现代风格】2026-01-27
  • 全款买车需要什么证件手续/全款买车需要什么东西2026-01-27
  • 2015款荣威350(2015款荣威w5价格)2026-01-27
  • 沃尔沃s60好吗/沃尔沃s60l怎么样百度知道2026-01-27

© 2026 凤鸣阿宝 浙ICP备2025144945号-1